友商反向认证?比亚迪新车被喷“四宗罪”,是哪家干的一目了然
大家都知道,在国内汽车市场,竞争还是一如既往的激烈,尤其是在一些细分市场,可以说竞争更是白热化,所以在汽车销售这一块,有一个相对专业的“名词”,叫作“竞品拦截”。如果一款车型在细分市场销量非常好,或者一上市就展现出了非常强势的市场侵略性,那么一些竞争对手就要组织“竞品拦截”了。只不过在国内厂商中,有些厂商和区域的“竞品拦截”,核心是强化自己的优势,有些则是单纯给竞争对手泼脏水?
大家都知道,比亚迪旗下腾势品牌,10月28日上市了一款全新车型腾势N8L,售价29.98—32.98万元,定位于一款大型SUV。这款车因为搭载的技术、车辆的性能、整体的舒适性和配置都非常越级,加上价格还不高,所以一经上市,下单量猛增,上市当晚就把腾势品牌的网页和APP给干宕机了,而且29日、30日、31日三天,就交付了1071辆,市场表现非常强势。

那么在这种情况下,有些不太体面的厂商和它们的终端,就坐不住了,日前网友出现了关于腾势N8L的“四宗罪”,核心目标就是一个,向用户传达腾势N8L在产品能力层面不行、只是单纯卖得好的印象,而且这“四宗罪”,基本上都是无中生有,有些甚至是颠倒黑白。

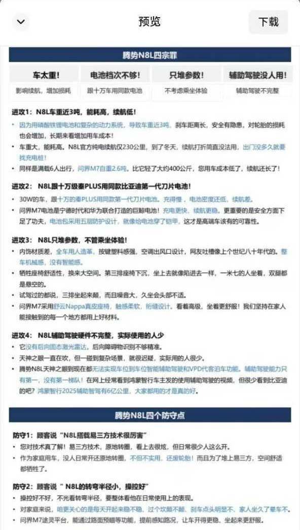
友商提出的N8L“四宗罪”,包括了车太重、电池档次不够、只堆参数、辅助驾驶没人用!首先就是车太重,在文档中,我们可以看到,友商称N8L的车太重,接近3吨,所以可能能耗高、刹车距离太长。但是腾势N8L的百公里加速时间能拉到3.9秒,刹车距离仅为35.4米,而且比亚迪插混系统的能耗管理,在行业中也是有一号的存在,这样的攻击,显然是毫无根据,单纯情绪输出。

其次就是腾势N8L的电池档次不够,友商认为,腾势N8L已经是30万级别的车型,依然用磷酸铁锂电池,所以档次不够。但问题是,最近一段时间,很多事实和案例已经证明,磷酸铁锂电池在安全性和充放电能力方面,就是很强势的,一点不输于三元锂电池。甚至官媒还下场“和稀泥”,表示三元锂电池也没那么不堪,所以在这种技术背景下,现在还说三元锂电池的档次不够,只能说关于电池技术的功课,还是需要再更新一下。

再次就是腾势N8L只堆参数,不管乘坐体验!这显然就是罔顾事实了,相信很多小伙伴已经试过腾势N8L了,这款车搭载了双腔空悬、道路预瞄系统以及后轮转向系统,所以这款车开起来很轻便,坐起来非常舒适。而且因为易三方等技术加持,这款车的操控表现也是相当强势,能够以128km/h高速避让不甩尾、210km/h高速避让(鱼钩测试)不侧翻、180km/h高速爆胎不失稳、154km/h暴风侧吹不跑偏,在这种操控和舒适性背景下,说这款车只堆参数,多多少少有些强词夺理了。


最后就是说N8L的驾驶辅助应急按钮不完整,实际使用的人少!我觉得这一条,纯粹是友商为了多凑“一宗罪”,拉了一个自己相对比较擅长的领域,压一压腾势N8L,实际上腾势N8L的天神之眼B驾驶辅助系统,在城市NOA和高速NOA环境下,整体的表现还是很强势的。我们不能说是顶尖水平,至少也算是头部水平,说这套系统没人用,很显然是言过其实了,相比于友商,至少这套系统和理想一样,是免费的,这就很能说明问题了。

实际上,如果大家能够仔细看一下文件预览,大概率也能看到友商是哪一家,这已经非常明显了,我们就不点破了。大家都知道,腾势品牌还是一家尚处在上升阶段的高端品牌,还需要有很长的成长之路,腾势N8L是腾势品牌集成了比亚迪旗下大量先进技术和能力的一款车型,这款车型上市大热,也是市场对这款车型的充分认可,友商不希望自己的订单被这款车“吸走”,心情可以理解,但是话术和手段有些太下作了。

